本软件是针对机构,私募所开发。系统大体可分模拟交易客户端与服务器真实下单接口两部分。模拟交易总后台开设虚拟会员用户,会员用户成功下单,将下单的结果上报到模拟交易撮合服务器,撮合服务器针对回报的结果做算法处理(如做对冲交易等),撮合服务器将结果上传到真实交易完成下单。可实现模拟交易端与实盘成交价格一致且数据同步。
本系统灵活多用性强。模拟端采用内存撮合技术,速度更快,效率更好,模拟账户可同时达2000人同时交易。真实接口下单跟单系统可支持多帐号登录模式;设置交易倍数、正反向跟单、指定账号跟单操作等功能。
本系统亦可提供源代码。
1、实盘账号可设置止盈止损,可对账户资金设置。
2、在一个真实账号跟单的情况下可实现不掉单。
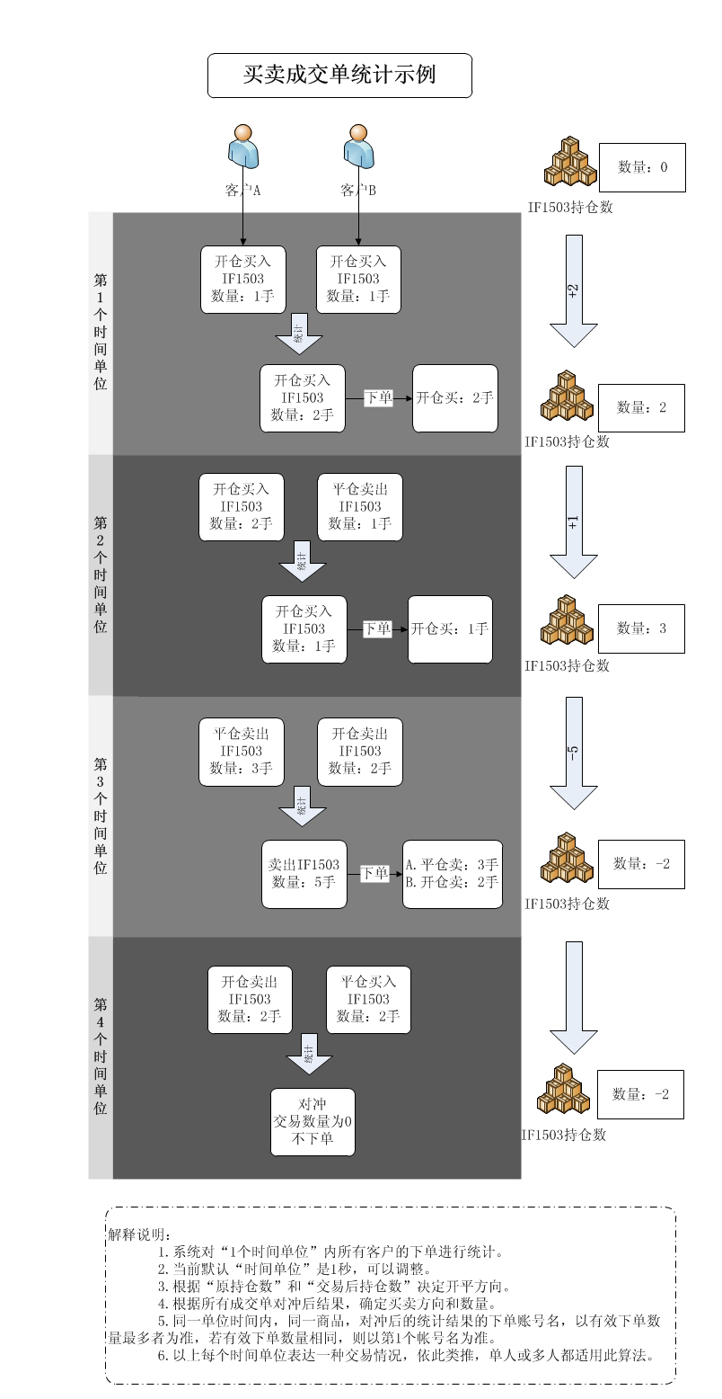
3、杜绝自成交,采用队列方式。
4、真实下单通道可显示模拟交易下单的开平仓方向,交易的商品、数量。
5、盘中可以对已经跟单的单个模拟交易账号或全部模拟交易账号进行断开不跟单,且不影响模拟交易账号的正常交易。
6、登陆实盘帐号可监控到真实账号的可用资金,平仓盈亏、持仓盈亏、手续费、保证金。
7、在真实下单通道可手动平仓且不影响模拟交易账号的正常交易。
8、实盘交易帐号国内CTP账户,外盘:易盛、SP、盈透、直达。
9、国内跟单系统可以接入国内商品、股指。外盘跟单系统以基币的方式进行交易。
三、 跟单设置
1、添加被跟的子账户。
输入要跟的子账户,跟单方向,跟单倍数。点击“添加账号”按钮;
2、修改与删除子账户。
注: ①、修改-------修改某一子账户;
修改实盘账户跟子账户的跟单方向及跟单倍数
②、删除账号-------删除某一子账户;
切断实盘账户与某一子账户连接,停止实盘跟单
③、全部删除------全部删除子账户;
切断所有实盘账户与子账户连接,停止跟单。
3、修改与删除不影响子账户交易、持仓





开通会员














